PRODUCT
PRODUCT
“A noble, logical diagram once recorded will never die.”
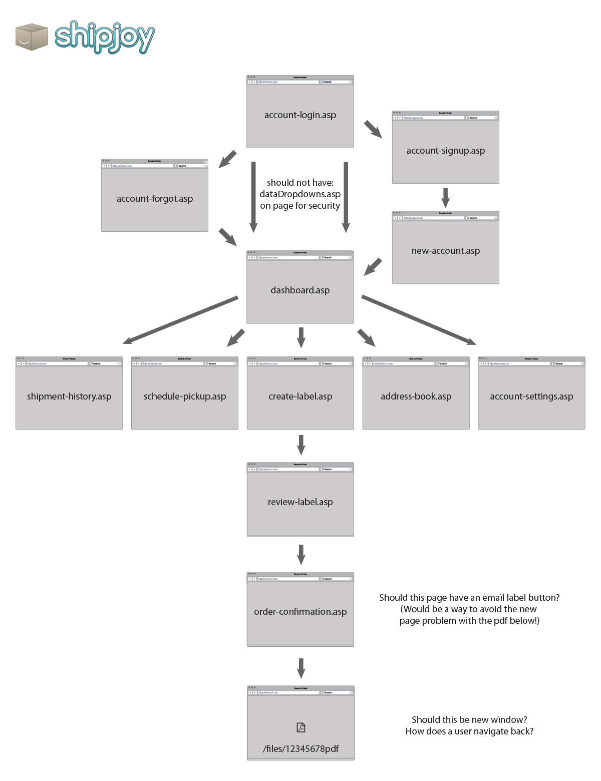
- Daniel Burnham -An early prototype site flow diagram for Shipjoy, a Postage Anywhere sister brand.


A competitive study diagram of 8x8's site navigation details, a VoIP telecom company competing with XCast Labs.


A competitive study diagram of Vonage Business's site navigation details, a VoIP telecom company competing with XCast Labs.


A competitive study diagram of Ring Central's site navigation details, a VoIP telecom company competing with XCast Labs.


A diagram of the z-index stack order heirarchy to guide the design process of an elaborate Virtual Control Panel upgrade project for XCast Labs.


A dense and detailed site link map for Postage Anywhere, specifing each link in the project as well as authentication, external links, etc.


A formalized site flow diagram highlighting the payment pathway for Postage Anywhere.


A diagram for an AJAX driven Single Page App for start1up.com


A simple login flow diagram with some basic visual variation options for Dechert LLP.

